My Journey x Northern Trains

Designing the future of railway work from the inside out

2
3
Background

Think

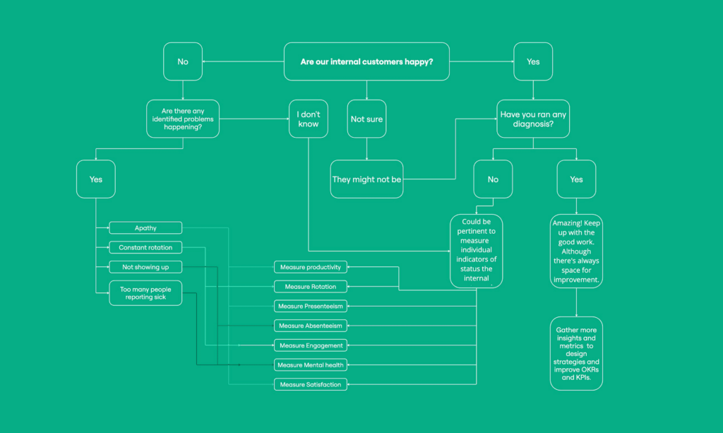
Before shaping a solution, we audited and diagnosed the cause.

Railway customer satisfaction is hard to control, shaped by factors often outside an operator’s influence, yet passengers still hold them accountable. Rather than starting with passengers, this project reframed the challenge: what if customer satisfaction is the outcome of employee satisfaction? Grounded in the Service–Profit Chain theory, the focus shifted to internal customers: frontline teams whose well-being, motivation, and work culture directly shape service quality.

Understanding the challenge:

A workforce under public scrutiny, yet often unheard.
Increasing operational pressure from strikes, automation, and staffing shortages.
A rapidly changing, multigenerational workforce.
Fragmented internal tools, systems, and communication channels.
Limited ways to measure emotional well-being and engagement over time.

5
6
A future-thinking concept supporting both the employee experience and the organisation’s ability to understand and improve its work culture. It targets the employee experience, wellbeing, and organisational culture as the path to build customer satisfaction and long-term business resilience in the railway industry.

Make

Bringing fragmented tools together and connecting an isolated staff

How can we create a solution that not only provides train drivers and conductors the tools they need, but also connects with other teams and a support system?

By building a solution combining:

→ Contextualised UX and messaging, a tap-in/tap-out system and relatable ‘lingo’.
→ Horizon scanning to forecast social, technological, and organisational change
→ Scalable thinking, a solution not only fit for train drivers and conductors, but that can also host administrative, creative and ops. teams within Northern Trains.

Connect

Aligning people, insight, and decision-making

The project connected frontline railway workers, HR and organisational stakeholders, academic research, and industry expertise, bridging qualitative emotional insights with quantitative performance metrics. Through workshops, interviews, and collaborative crits with Northern and industry partners, the proposal positioned design as a connector between strategy, culture, and lived experience. By treating employees as internal customers, My Journey reframes workforce experience as a shared responsibility and a strategic asset.

Background
8

Outcome

Capabilities

Service & Product Design for a complex and regulated industry.
Future thinking & forecasting grounded in real-world constraints and human behaviour.
Systems thinking across people, policy, and technology.
Experience Design, across brand and digital, designed for emotional, organisational, and operational experience.

Credits
Developed in collaboration with Manchester Metropolitan University, Northern Trains & Code (formerly Code Computerlove) as part of a Master’s Degree program.